公司深度报告
高盛生物(872674.OC):华南区法医DNA鉴定龙头,2018年上半年营收同比增长100.97%
高盛生物成立于2007年,主要从事法医DNA检验产品的销售与服务,拥有国内第一台全自动核酸提取仪。2018上半年营收增长100.96%,归母净利润增长221.99%。
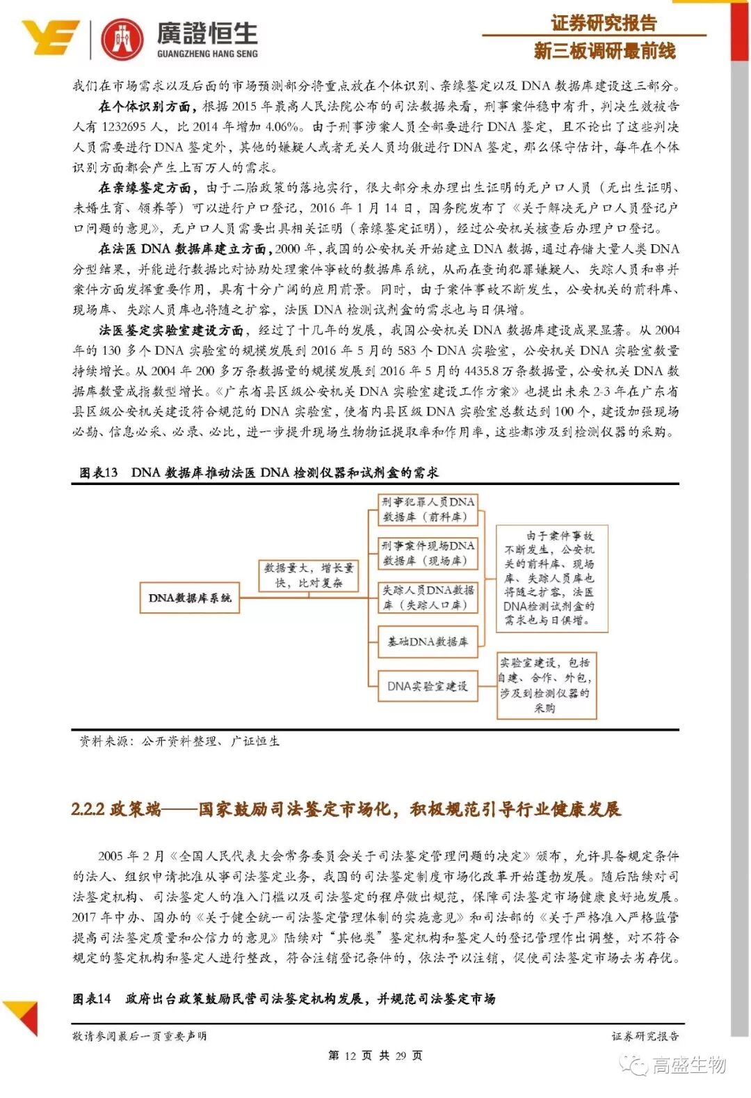
法医DNA鉴定行业受需求、政策以及技术升级的拉动,年复合增长率为19.57%,市场空间约180亿元。上游产品供应商以海外龙头为主,中德美联、高盛生物等国内公司集中于鉴定服务领域。
高盛生物可提供法医DNA鉴定的所有产品与技术支持,实现一站式服务;核酸提取仪极大提高检出率,同时注重研发,上半年研发投入增长282.15%,渠道上深耕华南,已形成较强的品牌效应。
相关链接:
高盛生物(872674.OC):华南区法医DNA鉴定龙头,2018年上半年营收同比增长100.97%
以下为《高盛生物,证券研究报告》 by 广证恒生
想了解更多,请点下方阅读原文。
广州高盛生物科技有限公司成立于2007年, 注册资本3060万元,是一家“DNA鉴定检测综合解决方案”提供商,专注于DNA鉴定检测设备研发、生产和销售以及DNA鉴定检测的技术服务,是国内DNA鉴定检测领域领先企业之一,公司总部位于广州高新技术产业开发区科学城广州国际企业孵化器内,AAA级信用企业、国家级高新技术企业,沪市主板上市公司国发股份(证券代码:600538)的核心成员企业。
020-82112429
020-82112429
info@koalson.com
广州高新技术产业开发区科学城揽月路3号广州国际企业孵化器F区F905